|
随着国际航班航线恢复,跨境人员流动活跃,加拿大也有越来越多华人近期有回国、旅游、探亲、工作的打算。近日,中国商务部发了2024年最新版《外国商务人士在华工作生活指引》,详细介绍了外籍人士回国后的注意事项,以及涉及生活、居留、工作相关的便利服务。 其中包括住宿、通信卡、银行卡、居留许可证、工作许可证、社会保险、开通移动支付、乘坐交通工具、缴纳个人所得税等事项。华人们如果对这些内容有困扰的话可以提前阅读,仔细了解一下! ![]() ![]() 华人回国三大注意事项:办理住宿登记、警惕逾期逗留!商务部在这份新发布的指引中提到,华人回国后务必要注意三件事情,其中包括我们在早前报道中提到的住宿登记。 以及国家管理局近日提醒的“逾期居留不可漠视” ↓ ![]() 具体如下: 一、来华入境后,需要尽快办理住宿登记(一)若入住酒店,可由酒店办理。持有效护照或其他国际旅行证件在酒店前台办理。(二)若入住其他地方,须在24小时内向居住地派出所报。携带有效护照或其他国际旅行证件、租房合同或房产证到居住地派出所办理。 二、在华工作生活期间,需要关注以下事项 (一)关注签证有效期。持签证入境,计划在中国境内工作、生活的,自入境之日起30日内根据条件换成居留许可;若需要延长签证停留期限的,应当在签证注明的停留期限届满7日前向停留地县级以上地方人民政府公安机关出入境管理部门申请,按照要求提交申请事由的相关材料。 (二)关注居留许可有效期。居留许可期满后继续停留的,需在有效期满前30日申请延期。持有效居留许可,若更换新护照或其他居留证件登记事项发生变动的,需在10日内到公安机关出入境管理部门申请办理信息变更。 (三)关注工作许可有效期。《外国人工作许可证》有效期届满30日前,应当向工作单位所在地外国人来华工作管理部门提出延期申请。若个人信息(姓名、护照号、职务)等事项发生变更,向工作单位所在地外国人来华工作管理部门申请变更。 (四)其他注意事项。在中国社交平台留言需遵守中国法律法规;养狗、猫等宠物要遵守相关规定;请勿拍摄军事设施,包括国家直接用于军事目的的建筑、场地和设施。 三、在华工作生活快速获取帮助事项 人身或财产收到侵害时,请拨打110。发现火灾时,请拨打119。需要急救时,请拨打120。护照遗失时,请立即向遗失地派出所报失。 ![]() 图源:51记者拍摄 6大方面便利华人回国生活在日常生活服务方面,指引中也提到了有关办理手机卡、办理银行卡、移动支付绑卡、兑换外汇、搭乘交通工具、办理住宿等方面的具体操作流程。华人回国后终于不用迷茫啦! 一、办理手机卡携带护照或外国人永久居留身份证,到中国电信、中国移动、中国联通、中国广电等电信企业的营业厅申请办理手机SIM卡,开通移动通信服务。 二、办理银行卡携带护照或外国人永久居留身份证、国内手机号到商业银行的营业厅办理(不同商业银行具体要求会有所差异,详询营业厅客户经理)。填写开户申请表办理银行卡;收到银行卡后,到ATM机上修改密码。建议在办理银行卡时下载网上银行APP。 三、开通移动支付使用手机下载安装微信或支付宝APP,根据APP指引注册,输入国外或国内手机号等信息。可以绑定带有万事达(Mastercard)、维萨(Visa) 、日本信用卡(JCB) 、大来卡(Diners Club) 、发现卡(Discover)等标识的国际银行卡;或带有银联(Union Pay)标识的国内银行卡。 绑定国际银行卡注意事项: 1、使用支付宝(Alipay)、微信(Wechat)发起连接国际银行卡,需得到国外发卡行的授权同意,部分发卡行由于系统无法识别连接信息,会拒绝绑定的请求,建议联系发卡行客服或改用国内银行卡。 2、使用支付宝、微信绑定国际银行卡扫码支付,单笔金额不超过200元人民币,用户无需支付额外手续费;单笔金额超过200元人民币,用户需要按照交易金额的3%支付服务手续费。 3、支付宝、微信对绑定国际银行卡的消费限额为每年不超过5万美元,单笔不超过5000美元。建议绑定国际银行卡的用户结合应用场景使用移动支付。 四、办理外汇兑换 入境前,境外来华人员可在相关国家或地区,提前兑换人民币现钞后携带入境(出入境每人每次携带的人民币限额为20000元)。入境后,可在国际机场、陆路口岸、港口等入境口岸所在地的商业银行网点柜台、外币兑换机构、自助兑换机进行兑换,也可通过ATM机使用国际银行卡提取人民币现钞。 五、乘坐交通工具 (一)火车。 ■ 购票流程需要提供的证件:
填写个人信息完成身份核验后,即可购买车票:
■ 改签、退票 外国旅客可通过12306英文版网站、12306APP、铁路车站售票窗口办理改签和退票。根据退票取消时间可能会产生手续费。 ■ 进出站与乘车 持购票时所使用的有效身份证件原件,通过自动闸机或有工作人员辅助的通道进站、出站,配合完成乘车途中的车票核验。 ![]() 图源:51记者拍摄 (二)飞机。 外国旅客在国内乘坐飞机可选择在航空公司官方APP、航空公司小程序等购票平台在线预订飞机票。 ■ 购票
■ 改签和退票 外国旅客可通过购票平台或机场窗口进行改签或退票。改签或退票可能产生费用,具体以航空公司规定为准。 (三)地铁。 外国乘客可到地铁站办理乘车卡,或使用支付宝APP乘坐地铁:
(四)公交。 外国乘客可选择支付现金、办理公交卡、使用支付宝APP乘坐公交:
(五)网约车。 外国乘客可使用支付宝、微信和滴滴出行专用APP预约网约车。
(六)租车。 租车可选择国际机场、市区租车网点现场租车,也可使用租车APP或使用支付宝、微信搜索“租车小程序”,注册登记后预约租车。 1、外国客户租车,需要携带护照或外国人永久居留身份证、中国有效驾驶证、国际/国内信用卡。(第一次租车需至少提前1个工作日核验身份证件信息。) 2、外国客户申领中国驾驶证,需携带护照、境外驾驶证及其中文翻译文本、近期一寸彩色照片(半身免冠正面白底)等材料,到公安交管服务大厅申领小型汽车临时驾驶许可。对入境短期停留的,可申领有效期为3个月的临时驾驶许可;停居留时间超过3个月的,有效期可延长至不超过1年。有效期内可多次入境使用,无需重新申请。 六、办理住宿 外国旅客可通过携程国际版Trip.com APP在线预订或者通过电话等方式预约酒店。
逾期居留需办理签证延期、居留许可一、办理签证延期 对持签证入境的外国人,因原入境事由尚未终止或者因其他正当事由需要在签证停留期限届满后继续停留且无需变更签证种类的,可以延长停留期限。办理签证延期需以下材料 :
二、办理居留许可 外国人入境后,因非外交、公务事由需要在中国境内居留的可以按照规定向公安机关出入境管理机构申请居留证件的签发、延期、换发和补发。外国人申请居留证件以及延期、换发、补发,应当由本人到公安机关出入境管理机构办理相关手续,属于国家需要的高层次人才和急需紧缺专门人才以及未满16周岁或者已满60周岁以及因疾病等原因行动不便的,可以由邀请单位或者个人、申请人的亲属、有关专门服务机构代为申请。 办理居留许可需以下材料:
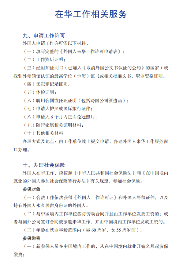
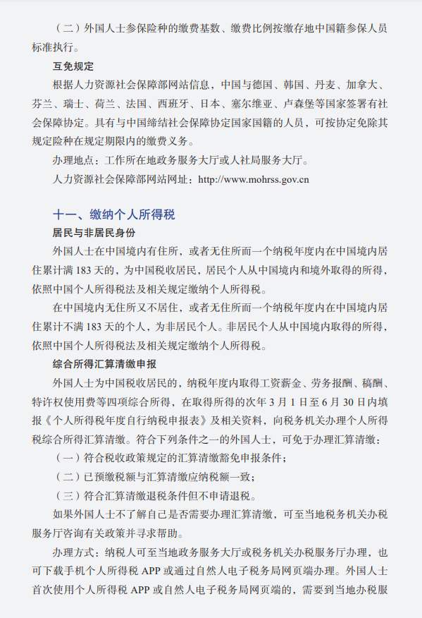
除此之外,这份指引还说明了外籍人士在中国工作相关额服务,包括申请工作许可、办理社会保险、缴纳个人所得税等,写的都很清楚。 ![]() ![]() ![]() 如果大家最近又回国打算, 这份指引可以收藏好, 以备不时之需! |






Copyright © 1999 - 2026 by Sinoquebec Media Inc. All Rights Reserved 未经许可不得摘抄 | GMT-5, 2026-1-19 17:33 , Processed in 0.144735 second(s), 23 queries .