|
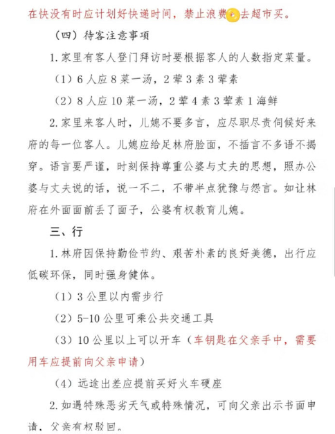
今天就是农历春节啦!各位回家or没回家的留学生有没有被家里亲戚线上or线下“催婚”呢? 催婚少不了安排相亲!相亲时的奇葩事,自然不会少!比如“你的强来了”的强哥…… 然而,最近一份《林府家规》直接薄纱所有其他相亲经历!更是登上了微博热搜!一切都要从一段聊天记录开始…… ![]() 图源:新浪微博 一开始就是高潮啊!“宝贝儿子”、“坏闺女”直接把男女对立局面拉满! ![]() 图源:新浪微博 然而,知道真相的后……再看“宝贝儿子”四个字,简直不忍直视…… 她甚至补充了一句:你们现在这些小闺女…… ![]() ![]() 图源:新浪微博 关心完了年龄以后,妈妈开始替“宝贝儿子”考察女方的家庭就业情况。“铁饭碗”、“靠我儿子”…… 在这些金句的同时,“宝贝儿子”仍旧是不离口。 ![]() ![]() 图源:新浪微博 当然,询问一下恋爱史也无可厚非,但是“没谈过恋爱”和“离过一次婚”,这…… 然而,这些都是铺垫!最炸裂的来了:《林府家规》登场! ![]() 图源:新浪微博 看起来阿姨是“勉强”让女孩通过了初试,然后发来了一份家规,有网友称,这份家规长达98页! 让我们来看一下吧!前方高能!请注意! ![]() 图源:新浪微博 课代表总结: 1. 林府男人都不进厨房 2. 每顿要6菜1汤,牛羊猪鸡俱全 3. 早晨4:30起床做饭 4. 不吃预制菜,只喝鲜榨果汁 5. 如有浪费儿媳承担损失 ![]() ![]() 图源:新浪微博 课代表总结: 1. 做饭花费不许超过¥15 2. 菜谱5天内不许重复 3. 家庭成员口味偏好 ![]() ![]() ![]() 图源:新浪微博 课代表总结:佐料现吃现买,指定店铺、品牌。 ![]() 图源:新浪微博 课代表总结: 1. 来客人时儿媳多干活少说话,令行禁止。 2. 出门能走路不坐车,能坐车不开车,省钱! 看完这样的家规以后,小姐姐也是从内心发问:“您为什么要给您儿子找对象呢?” ![]() 图源:新浪微博 看完这个“相亲经历”以后,有不少网友都在总结:没谈过恋爱的离异迷人宝贝林少爷, 甚至有网友都表示:辛亥革命、新中国成立都没通知林家府上? 当然,也有不少网友表示,这样的对话一看就是“剧本”,并不是真实的。你怎么看呢? 你有没有过奇葩相亲经历?欢迎留言交流啊! |






Copyright © 1999 - 2025 by Sinoquebec Media Inc. All Rights Reserved 未经许可不得摘抄 | GMT-5, 2025-12-25 11:45 , Processed in 0.151220 second(s), 23 queries .