|
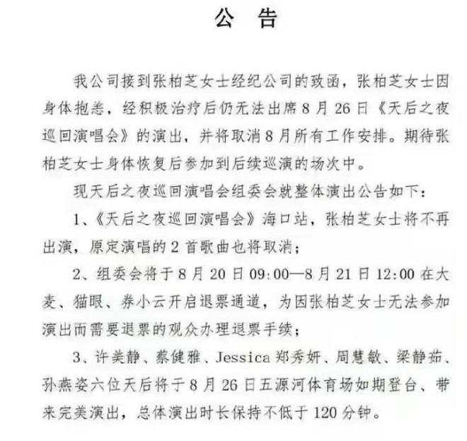
8月19日,张柏芝工作室宣布停止八月份的所有工作,原因是张柏芝身体抱恙。 ![]() ![]() 演唱会主办方通知,原定于8月26日在海口举行的天后之夜巡回演唱会,张柏芝身体不舒服在积极治疗,无法参加,8月20日可以开始退票。 不过其他嘉宾会带来完美演唱,只是张柏芝一个人缺席演唱会。 ![]() 张柏芝工作室还宣布,停止八月份的所有工作,一切以张柏芝的身体健康为准。 张柏芝的粉丝不淡定了,张柏芝身体到底出现了什么问题? 网友们很关心张柏芝,觉得她一个单身女人带三个孩子,太不容易了。 十年前,提到张柏芝,可能就会让人联想到陈冠希,也是她撕不下来的标签。 十年后,张柏芝彻底洗白,她是人人心疼的好妈妈。 ![]() 别的女人离婚,恨不得把孩子丢给前夫,自己找小鲜肉潇洒快活。 张柏芝却独揽孩子的抚养权,把孩子教育得很好,有礼貌有素质有教养。 张柏芝的大儿子已经16岁,和爸爸谢霆锋一样高,两父子一起去澳洲滑雪。 ![]() 大儿子的长相和谢霆锋年轻时一样,都是那种又帅又酷的长相,不知道他会不会进娱乐圈。 张柏芝大儿子近日被拍到与一位年长的女性走在一起,不知道是经纪人还是女朋友。 谢霆锋在16岁时已经出道,转眼儿子已经16岁,岁月不饶人。 张柏芝两个儿子都已经长大,需要操心他们的学业和前途,所以说父母不易。 张柏芝又生了个小儿子,或许这也是她身体不好的导火索。 张柏芝高龄产子本来就元气大伤,再加上工作又很忙,日夜颠倒,还要管儿子的学业问题。 她还有兄弟手足,张柏芝还要照顾父母家人的生活,操心的事太多。 日积月累中,就很容易身体抱恙,毕竟人都是血肉之躯,长期疲劳过度就会生病。 张柏芝的感情问题也备受关注,关于她小儿子的爸爸是谁,答案已经渐渐明朗。 说得最多的是孙东海,港媒认证过,张柏芝和孙东海已经领证,孙东海是黑白通吃的大佬。 ![]() 张柏芝嫁给孙东海,等于找到了靠山,难怪张柏芝登上浪姐舞台,就算划水还能战C位。 同为当你当年的受害者,阿娇至今声名狼藉,没有走出阴影。 张柏芝已经洗白成好妈妈,成了亿万网友心疼的对象。 张柏芝真的可怜吗?未必,她是找到了靠山,所以资源逆天。 ![]() 即使唱歌是公鸭嗓子,还能登上天后演唱会,即使年过四十,还被捧成女神,秒杀别的女明星。 张柏芝确实是女神,毕竟已经四十岁,不能再和年轻女星比美了。 张柏芝和谢霆锋的复合传闻每个月传一次,可能也是网友们的美好心愿。 事实是,谢霆锋王菲复合十年感情稳定,他们才是真爱,是灵魂伴侣。 ![]() 而谢霆锋张柏芝早已成为过去式,复婚可能性为零。 大家希望他们复婚,也只是觉得金童玉女离婚好可惜,意难平罢了。 如今他们已经各有所爱,各自安好,也希望张柏芝身体早日康复,祝大家七夕节快乐! |






Copyright © 1999 - 2026 by Sinoquebec Media Inc. All Rights Reserved 未经许可不得摘抄 | GMT-5, 2026-1-19 17:38 , Processed in 0.164940 second(s), 23 queries .