租房买房买生意上iU91
蒙城华人网 首页 新闻 魁省新闻 查看内容

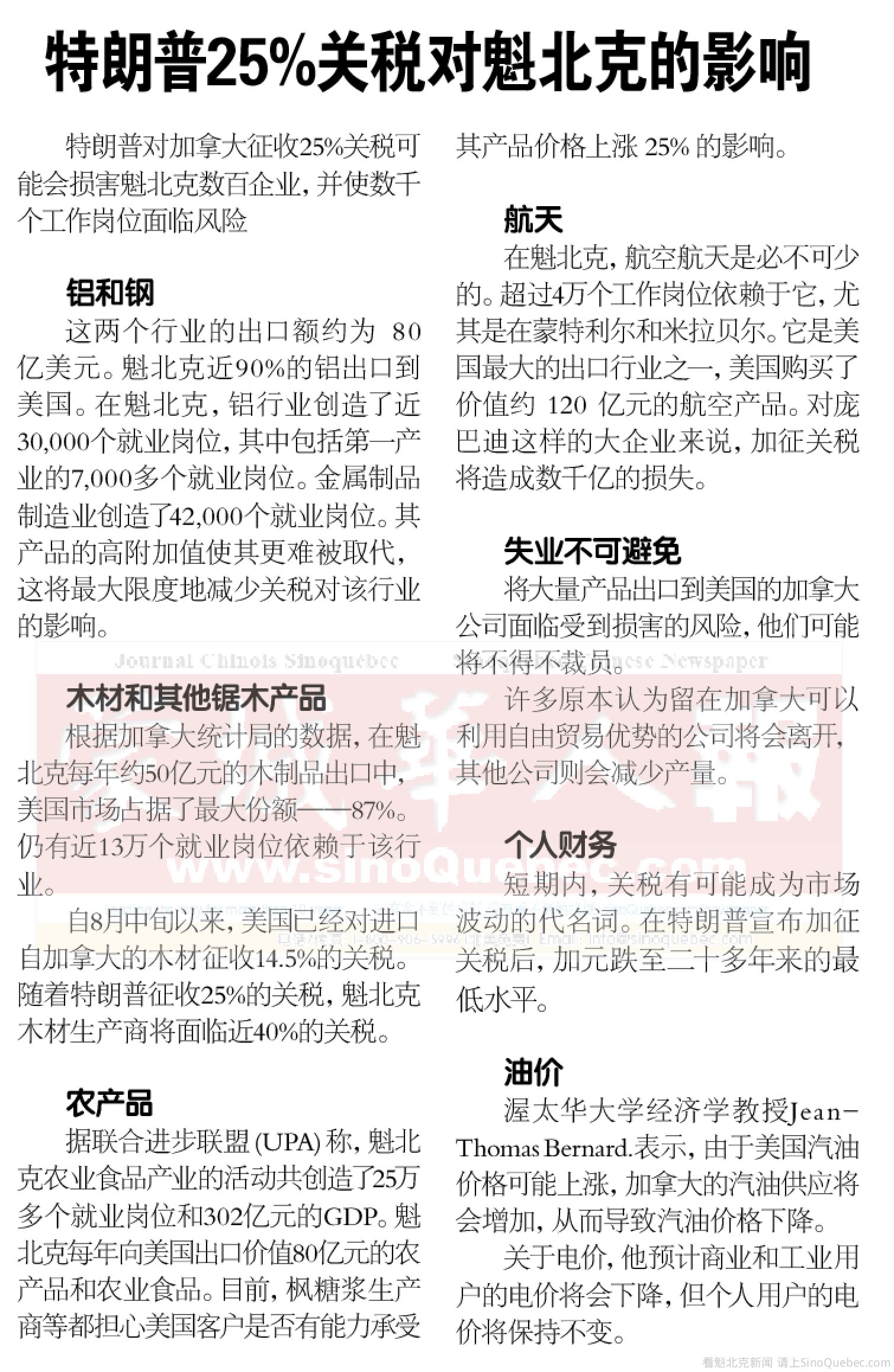
特朗普25%关税对魁北克的影响

发布时间: 2025-2-11 10:27| 查看: 1017| 评论: 0|原作者: 一鸣|来自: 蒙城华人报

点击下图见清晰文本

以上文章摘自《蒙城华人报》
版权声明:
本篇内容为本站版权所有,任何网站、微信和报刊转载或重制均属非法,本站必究。 欢迎读者举报侵权行为,一经确认举报属实,本站将与酬谢。
标签: 关税

最新评论

免责声明:本文仅代表作者个人观点,与蒙城华人网无关。其原创性以及文中陈述文字和内容未经本站证实,对本文以及其中全部或者部分内容、文字的真实性、完整性、及时性本站不作任何保证或承诺,请读者仅作参考,并请自行核实相关内容。如发现稿件侵权,或作者不愿在蒙城华人网发布文章,请版权拥有者通知蒙城华人网处理。

Copyright © 1999 - 2026 by Sinoquebec Media Inc. All Rights Reserved 未经许可不得摘抄  |  GMT-5, 2026-1-22 11:38 , Processed in 0.151655 second(s), 26 queries .