租房买房买生意上iU91
蒙城华人网 首页 新闻 魁省新闻 查看内容

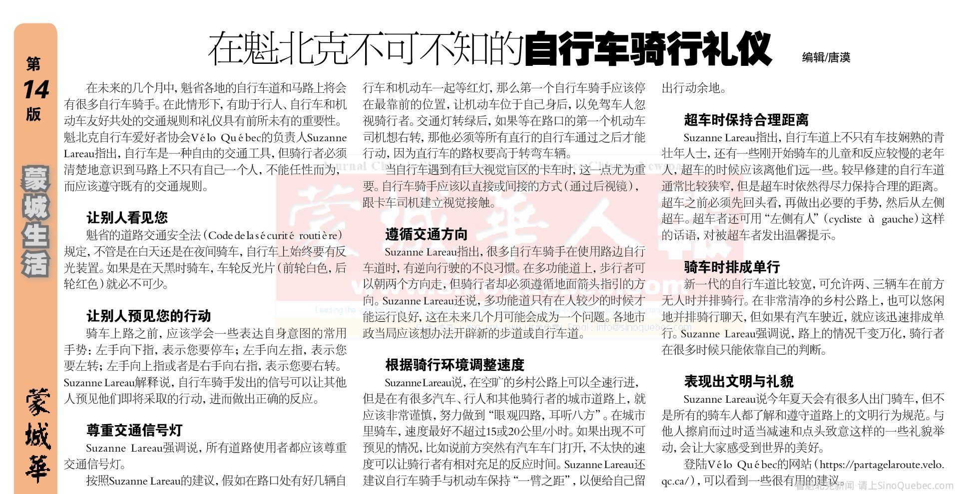
在魁北克不可不知的自行车骑行礼仪

发布时间: 2020-5-27 12:38| 查看: 2706| 评论: 1|原作者: 唐漠|来自: 蒙城华人报

点击下图见清晰文本


以上文章摘自《蒙城华人报》
版权声明:
本篇内容为本站版权所有,任何网站、微信和报刊转载或重制均属非法,本站必究。 欢迎读者举报侵权行为,一经确认举报属实,本站将与酬谢。
标签: 活动
发表评论

最新评论

引用 udem2020 2020-5-27 13:07
这种礼仪只停留在纸面上,大部分人没有遵守!

查看全部评论(1)

免责声明:本文仅代表作者个人观点,与蒙城华人网无关。其原创性以及文中陈述文字和内容未经本站证实,对本文以及其中全部或者部分内容、文字的真实性、完整性、及时性本站不作任何保证或承诺,请读者仅作参考,并请自行核实相关内容。如发现稿件侵权,或作者不愿在蒙城华人网发布文章,请版权拥有者通知蒙城华人网处理。

Copyright © 1999 - 2026 by Sinoquebec Media Inc. All Rights Reserved 未经许可不得摘抄  |  GMT-5, 2026-3-19 17:29 , Processed in 0.133812 second(s), 26 queries .